Skip to main content
Skip to main navigation menu
Skip to site footer
Open Menu
About
Publisher
Aim and Scope
Editorial Policies
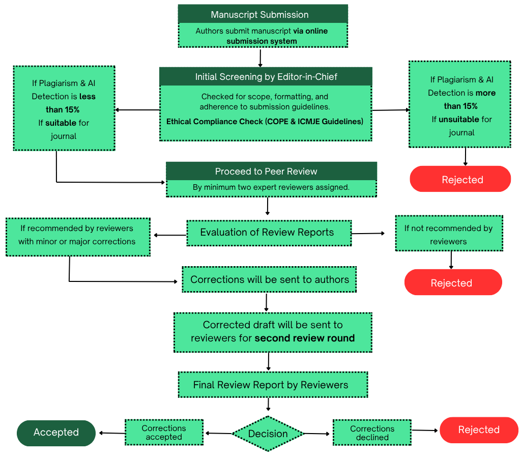
Peer Review Process
Guidelines for Reviewers
Privacy Statement
Editorial Board
Current
Archives
Indexing
Instructions
Instructions for Authors
Originality of Work
Article Processing Charges
Announcements
Contact
Search
Register
Login
Peer Review Process
Make a Submission
Make a Submission
Flag Counter
PKP PN
OAI-PMH